[北京市]联合印发市老旧小区综合整治标准与技术导则
【信息来源:绿色社区服务平台】
【信息时间:2021-08-30 阅读次数: 】
北京市住房和城乡建设委员会
北京市规划和自然资源委员会
关于印发《北京市老旧小区综合整治标准与技术导则》的通知
各区人民政府、北京经济技术开发区管委会、市有关部门、各有关单位:
经市政府同意,现将《北京市老旧小区综合整治标准与技术导则》印发给你们,请结合工作实际贯彻执行。
北京市住房和城乡建设委员会
北京市规划和自然资源委员会
2021年8月19日
附件:北京市老旧小区综合整治标准与技术导则.doc
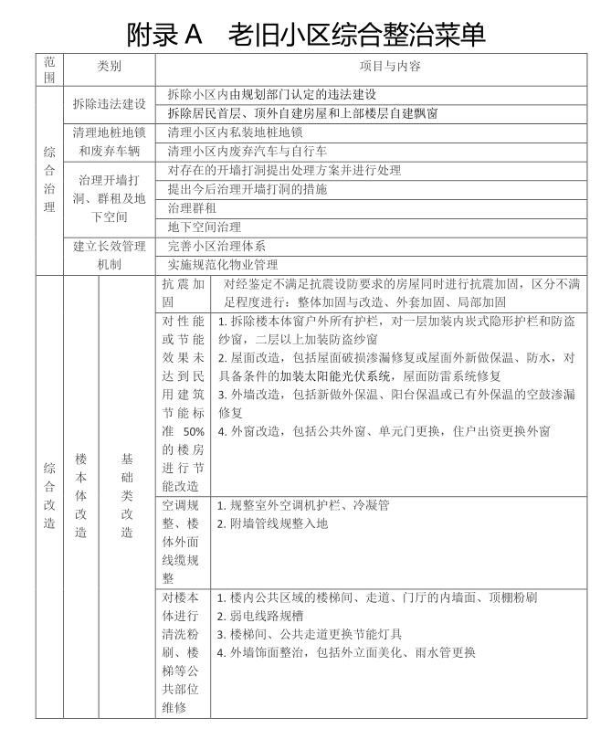
1综合整治内容和基本标准
1.0.1综合整治内容。老旧小区综合整治主要实施“六治七补三规范”,可分为综合治理和综合改造两部分内容,具体包括:
1 老旧小区综合治理内容应包括拆除违法建设、清理地桩地锁、整治开墙打洞、清理群租、地下空间整治、完善小区治理体系和建立规范化物业管理长效机制。
2 老旧小区综合改造内容 可分为基础类、完善类、提升类:
1)基础类,是指为满足居民安全需要和基本生活 需求的改造内容,主要包括改造提升市政配套基础设施、建筑结构安全性与抗震节能改造等。其中,改造提升市政配套基础设施包括改造提升小区内部及与小区联系的供水、排水、供电、弱电、道路、供气、供热、生活垃圾分类、移动通信等基础设施,以及光纤入户、架空线规整(入地)等。
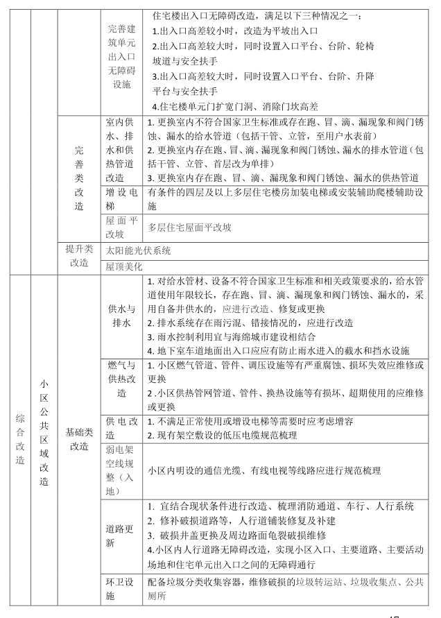
2)完善类,是指为满足居民生活便利需要和改善型生活需求的改造内容,主要包括环境及配套设施改造建设、小区内有条件的住宅楼栋加装电梯或安装辅助爬楼设备、楼内老化供(排)水和供热管道改造等。其中,改造建设环境及配套设施应包括整治小区及周边绿化、照明等环境,改造或建设小区及周边适老化和无障碍设施、停车库(场)、电动自行车及汽车充电设施、智能智能信包箱、文化休闲设施、体育健身设施、物业服务用房等配套设施。
3)提升类,是指为丰富社区服务供给、提升居民生活品质、立足小区及周边实际条件而推进实施的改造内容,主要包括公共服务设施配套建设及其智慧化改造,包括社区综合服务设施、卫生服务站等公共卫生设施、幼儿园等教育设施、周界防护等智能感知设施,太阳能光伏系统等可再生能源设施,以及养老、托育、助餐、家政保洁、便民市场、便利店、邮政快递末端综合服务站等社区专项服务设施。
3 老旧小区综合整治内容采用菜单式,应符合附录A老旧小区综合整治菜单的规定,并应根据小区实际情况和居民意愿明确综合改造的基础类、完善类、提升类的具体内容。
1.0.2综合整治要求。老旧小区的综合治理是必须完成的,老旧小区综合改造的基础类改造内容应坚持应改尽改;完善类改造内容在坚持尊重居民意愿基础上能改则改;提升类改造内容,坚持立足小区及周边条件推进实施,发挥财政资金引导作用,吸引社会资本以市场化方式参与改造及后期运营,根据实际情况宜改则改。
1.0.3综合整治基本标准。老旧小区综合整治在分类推进的基础上,基本标准如下:
1 拆除违法建设、治理开墙打洞等治理内容基本完成;
2 建立业主组织、物业管理规范运行;
3 综合改造的基础类改造内容全面完成。
2术语
2.0.1 老旧小区
指建成年代较早、建设标准较低、基础设施老化、配套设施不完善、未建立长效管理机制的住宅小区(含单栋住宅楼)。本市现阶段,老旧小区建成年代较早是指2000年底以前建成。
2.0.2 老旧小区综合整治
对居民有改造需求的老旧小区及相关区域的建筑、环境、配套设施等,开展综合治理,并进行以基础类、完善类和提升类为改造内容的小区改造整治活动。居民有改造需求包括两个方面,一是居民愿意改造整治,二是居民承担改造义务,改造义务包括配合拆除违法建设、治理开墙打洞、缴纳物业费、补建续筹专项维修资金等治理工作,配合抗震加固、节能改造、楼内上下水改造等改造工作。
2.0.3 多方参与
按照决策共谋、发展共建、建设共管、效果共评、成果共享的原则,共同确定改造菜单、共同参与改造过程、共同维护改造成果,建立党建引领、政府引导、居民主体、企业参与、多方支持的老旧小区改造实施机制,实现老旧小区改造由政府为主向社会多方参与转变。
2.0.4 “六治七补三规范”
北京市老旧小区综合整治主要实施“六治七补三规范”,即:治危房、治违法建设、治开墙打洞、治群租、治地下空间违规使用、治乱搭架空线,补抗震节能、补市政基础设施、补居民上下楼设施、补停车设施、补社区综合服务设施、补小区治理体系、补小区信息化应用能力,规范小区自治管理、规范物业管理、规范地下空间利用。
2.0.5 十五分钟生活圈居住区
以居民步行十五分钟可满足其物质与生活文化需求为原则划分的居住区范围;一般由城市干路或用地边界线所围合,居住人口规模50000人-100000人(约17000套-32000套住宅),配套设施完善的地区。步行距离800-1000m。
2.0.6 十分钟生活圈居住区
以居民步行十分钟可满足其基本物质与生活文化需求为原则划分的居住区范围;一般由城市干路、支路或用地边界线所围合,居住人口规模10000人-25000人(约5000套-8000套住宅),配套设施齐全的地区。步行距离500m。
2.0.7 五分钟生活圈居住区
以居民步行五分钟可满足其基本生活需求为原则划分的居住区范围;一般由支路及以上级城市道路或用地边界线所围合,居住人口规模5000人-12000人(约1500套-4000套住宅),配建社区服务设施的地区。步行距离300m。
3基本规定
3.1 调查与诊断评估
3.1.1老旧小区综合整治应由前期调查与诊断评估、制订综合整治方案与设计、施工质量控制与验收、建立长效管理机制等方面构成。
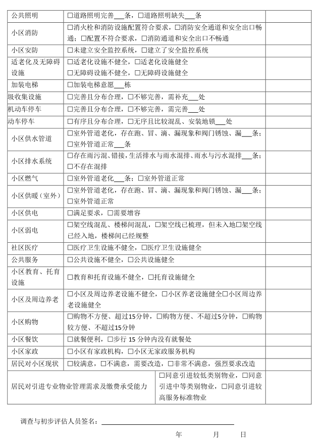
3.1.2各区政府负责组织或授权本区牵头部门组织属地街道(乡镇)对辖区内老旧小区进行调查和初步评估,在调查中应广泛征询小区居民意见。调查和初步评估情况可采用附录B记录。并应将调查、初步评估及征询意见结果作为确定老旧小区整治范围和内容的依据,初步确定拟综合整治小区名单,并报区、市政府批准后实施。
3.1.3对拟改造小区开展调查和初步评估的内容应包括:
1 基本情况。小区历史、建设范围,建筑与土地权属、小区楼栋数及建成年代,建筑结构类型、建筑变形与损伤,小区占地面积、住宅建筑与公共建筑分布、房屋建筑面积,已经改造内容、范围,小区户数、人口年龄结构,有无物业服务企业及收费现状,业主委员会或物业管理委员会组建情况。
2 小区治理情况。小区违法建设、开墙打洞状况、私装地桩地锁、群租、地下空间违规使用和乱搭架空线等情况。
3 小区环境。小区道路、绿化、消防、安防、公共照明、广场、垃圾收集设施、无障碍设施现状,小区出入口、围墙,小区建筑物外立面,小区临建情况,小区非机动车和机动车停车状况。
4 小区基础和配套设施。小区供(排)水、供气、供暖、供电、弱电等设施情况和管线、管网现状,小区公共服务、社区医疗、教育设施现状,小区及周边养老、托育、购物、家政、餐饮等设施现状 。
5 居民需求。住户对小区基础类、完善类、提升类等整治内容的需求,对引入专业物业管理及缴费承受能力的需求。
3.1.4 各街道(乡镇)应落实属地责任,组织开展老旧小区综合整治工作。组织业主委员会(物业管理委员会)、物业服务企业、责任规划师以及第三方社会组织等会同实施主体做好入户调查、了解民意、宣传动员等工作,提出合理化建议,确定综合整治菜单、开展综合治理,确定小区管理模式、物业服务企业、物业服务标准和物业服务费用。入户调查可采用问卷调查、集中座谈等多种方式开展,并宜发放附录C《老旧小区综合整治居民意愿调查表》。
3.1.5老旧小区综合整治项目确认后,实施主体应根据小区调查、初步情况组织进行必要的检测鉴定或诊断评估,形成专项鉴定或诊断报告(含节能诊断报告)。
3.2综合整治方案
3.2.1老旧小区综合整治项目实施主体应在责任规划师指导下,根据初步确定的小区综合整治菜单,按照科学性、合理性和可操作性的原则编制综合整治方案,方案要突出小区特色,符合小区实际,并应包括以下内容:
1小区调查、初步评估报告和专业机构鉴定或评估报告(含节能诊断报告);
2 整治内容清单,筹资和融资方案;
3 小区及周边配套设施规划与存量资源整合利用方案;4 物业管理和配套服务设施运行方案;5 沟通协商与组织方法、政策帮扶建议等。
3.2.2综合整治方案应坚持分类指导,在开展综合治理的基础上,除必须完成的基础类改造内容,鼓励根据群众意愿多种方式开展改造工作,因地制宜、因财制宜确定改造方案。
3.2.3老旧小区综合整治内容应与城市更新行动计划相适应,与街区更新相协同,与十五分钟、十分钟、五分钟生活圈居住区建设相结合,鼓励对区域内老旧小区实施联片改造,统筹配套公共服务设施和便民设施,实现共建共享。
3.3 组织实施
3.3.1老旧小区综合整治项目实施应按照自下而上、以需定项、理顺机制、强化服务、标本兼治、完善治理的原则,健全完善老旧小区各类配套设施,补齐短板,优化功能,提升环境;同时,建立规范小区长效物业管理机制。老旧小区综合整治组织实施应坚持多方参与原则,广泛发动群众共谋共建共管共评,实现整治成果共享。
3.3.2市、区应建立老旧小区综合整治工作协调机制,明确部门职责。各区人民 政府是本区老旧小区综合整治的责任主体,统筹组织实施本行政区域内的老旧小区改造工作,负责解决老旧小区综合整治工作中遇到的重点难点问题。街道(乡镇)在区主管部门的指导下负责组织建立老旧小区物业管理长效机制,并对引入社会资本参与老旧小区改造和运营情况进行监管。
3.3.3各区政府可委托企业或者授权街道作为老旧小区综合整治实施主体,鼓励通过“投资+设计+施工+运营”一体化招标确定实施主体,实施片区统筹,实现小区周边资源在统一平台上利用,通过市场化融资方式,吸引社会资本参与完善类和提升类改造。
3.3.4老旧小区综合整治的实施主体应协同街道(乡镇)、居委会和业主委员会(物业管理委员会),在调查诊断评估、方案确定与实施、开展综合治理以及物业管理长效机制建立等各阶段,持续做好小区居民工作,并把居民工作贯穿改造整治全过程。
3.3.5老旧小区综合整治应发挥基层党组织核心作用,构建“纵向到底、横向到边、协商共治”的社区治理体系。
3.3.6老旧小区综合改造工程鼓励采用EPC等工程总承包模式,应由具备相应资质的单位承接实施,承接单位法人应资信良好。
3.4 综合整治效果评价3.4.1老旧小区综合整治评价应采取“事中察访核验、专项检查、施工质量验收、完成后效果评价”的方法。过程管理与完成后效果评价应充分与“12345”接诉即办考评结果相衔接。
3.4.2各区政府可委托第三方对辖区内实施综合整治的小区开展察访核验,市联席会议办公室委托第三方对全市各区实施综合整治的小区进行抽查式察访核验。察访核验重点围绕综合整治方案征求民意情况、方案设计深度、施工组织实施和监理情况、物业管理长效机制建立情况、参建单位责任落实情况、资金使用监管情况、廉政风险防控措施等方面进行评价。
3.4.3老旧小区综合改造项目应按照《中华人民共和国招标投标法》《中华人民共和国政府采购法》等法律法规相关要求,由实施主体组织设计、施工、监理等招标,规范项目管理。
3.4.4综合改造工程应在总承包合同中确定质量验收标准、保修期和质量保证期,明确保修条件和质量保证承诺。综合整治中新建与扩建工程的质量保修期限宜采用现行北京市地方标准《住宅工程质量保修规程》(DB/11 641)的规定。3.4.5老旧小区综合整治效果评价,应包括居民参与、居民自治机制建设和物业管理长效机制建立情况、综合整治方案实际完成情况、施工质量验收情况、综合整治效果(含节能效果评估报告)和居民满意度等。3.4.6老旧小区综合整治完成后,各区应及时组织开展综合整治效果自评价和居民满意度调查,居民满意度调查表可按本导则附录D老旧小区综合整治居民满意度调查表进行,居民满意度调查统计结果应报各区老旧小区综合整治牵头部门。
4综合治理
4.1 拆除违法建设和清理私装地桩地锁
4.1.1拆除违法建设既是老旧小区治理工作内容,又是老旧小区实施综合改造的前提,对于侵占公共空间、绿地、道路及消防通道的首层自建房屋和上部楼层自建飘窗以及屋面违建等,应依法拆除,并按照原设计进行恢复。拆除违法建设应坚持安全、快速、经济、扰民小的原则,确保人身和财产安全。
4.1.2清理老旧小区内私装地桩地锁、废弃车辆。应做好摸底调查,与居民进行核对沟通。
4.1.3在改造工程进场前,应完成影响改造工程的违法建设拆除、私装地桩地锁和废弃车辆清理等工作。在改造工程完成后,应基本完成全部治理内容。
4.2 治理开墙打洞与清理群租
4.2.1对老旧小区内存在的开墙打洞情况进行摸底,并提出处理方案,在楼本体综合改造实施前完成。
4.2.2物业服务企业、业主组织和居民委员会应加大对装修不得变动建筑主体和承重结构相关法规和规章的宣传。物业服务企业应加强对居民装修的备案管理,加大对装修实施期间的检查工作力度。
4.2.3对老旧小区内存在的群租情况进行摸底调查,并依法依规进行清理。
4.2.4对老旧小区内地下空间使用情况进行摸底调查,并依法依规进行治理,实现普通地下室规范使用。
4.3 小区治理体系与长效管理机制
4.3.1 老旧小区综合整治实施前,街道(乡镇)应在区主管部门指导下,组建业主委员会或物业管理委员会等业主组织。业主委员会或物业管理委员会应组织居民因地制宜确定物业管理模式,就物业服务标准、收费标准等达成一致意见,签订物业服务协议。
4.3.2 坚持党建引领,在社区党组织的领导下,建立由居民委员会、业主委员会 或物业管理委员会、物业服务企业、产权单位、居民代表等共同参与的议事协商机制,协调解决老旧小区综合整治中遇到的各类问题,调解矛盾纠纷,形成治理合力。
4.3.3 充分发挥居民主体作用,激发居民“主人翁”意识,动员居民积极参与改造实施,引导居民参与改造方案设计、资金筹集、过程监督等改造事宜,协商确定改造后小区的管理规约及业主议事规则。调动社会组织、社会工作服务机构、社区志愿者、驻区单位等各方积极性,共同参与改造、维护改造成果。
4.3.4 鼓励物业服务企业提前进入、全程参与老旧小区综合整治,配合街道(乡镇)及实施主体做好宣传、意见征集等工作,提出合理化建议。改造后物业服务企业要无缝对接,及时有效开展物业服务。
4.3.5 责任规划师需协助街道(乡镇)及实施主体,开展公众意见征集,了解居民需求,就老旧小区综合整治相关规划问题答疑解惑。为整治项目提供规划技术咨询,参与整治项目的规划、设计、实施方案的审查,独立出具书面意见。改造完成后,评估项目规划设计执行情况,并为小区后续管理提供专业指导和技术服务。
4.3.6 逐步健全老旧小区住宅专项维修资金补建续筹机制,保障住宅共用部位、共用设施设备的维修和正常使用,促进小区改造后维护更新进入良性轨道。
5基础类改造
5.1 建筑结构安全性与抗震节能改造和修缮
5.1.1 建筑结构安全性与抗震节能改造和公共部位修缮方案应结合建筑功能、建筑物建造年代等情况确定,并应统筹考虑制定综合解决方案,同步组织实施,做到安全适用、经济合理、技术先进。
5.1.2 小区内存在的危险房屋和简易住宅楼等,应根据危险房屋鉴定结果采取加固、拆除重建等措施,拆除重建应符合规划规定要求。
5.1.3 对于小区存在地基不均匀沉降和上部结构损伤严重的房屋建筑,应进行建筑结构安全性与抗震鉴定,并根据鉴定结果进行必要的处理。结构安全性鉴定与抗震鉴定应符合下列规定:
1 对于1990年及其以前建造的房屋,宜按照后续使用30年的A类进行抗震鉴定;对于1991年至2000年按照89系列规范建造的房屋,应按照后续使用40年的B类进行抗震鉴定。
2 既有建筑结构安全性鉴定的荷载分项系数及其荷载取值,宜采用《建筑结构荷载规范》(GB 50009-2012)的规定。
5.1.4 实施建筑节能改造前,应先进行房屋建筑节能诊断并形成诊断报告,明确节能目标,并根据诊断结果制定建筑节能改造方案。
5.1.5 围护结构节能改造应符合现行北京市地方标准《既有居住建筑节能改造技术规程 》(DB11/ 381)的规定,采用外保温技术时应与建筑立面改造相结合。
5.1.6 老旧小区综合改造工程外保温材料性能指标应满足国家和北京市有关标准和规定要求。外保温材料燃烧性能应不低于B1级,严禁使用B2级及以下的外保温材料;当采用B1级外保温材料时,材料进场前应使用不燃材料进行六面裹覆;有机类外保温材料应采用遇火后无熔融滴落物积聚且阴燃性能合格的材料。当外墙外保温采用有机保温材料时,应复试阴燃性能。在进场复验报告中,应包括导热系数(传热系数)或热阻、密度或单位面积质量、燃烧性能等。
5.1.7建筑节能改前造应拆除护栏,完成外保温板施工收口。建筑节能的施工质量应符合现行国家标准《建筑节能工程施工质量验收规范》(GB 50411)和北京市地方标准《既有居住建筑节能改造技术规程 》(DB11/ 381)的规定。
5.1.8 建筑外立面雨落水管、空调冷凝水管存在破损、锈蚀,管道支撑存在安全隐患,屋面雨水斗缺失或损坏时应进行改造、维修或更换。
5.1.9 建筑立面改造时宜将空调室外机统一规划设置,保持建筑立面整齐美观。但不应设置在非承重结构的阳台栏板上。空调冷凝水管穿墙处应加套管,并宜改为有组织排水;更换空调时不应破坏外墙保温。
5.1.10 建筑立面改造时宜拆除所有外窗的非隐形护栏或私自改装凸出建筑物外边缘的飘窗,并在一层加装隐形防护栏。
5.1.11 建筑物公共区域楼梯、扶手、栏杆等设施出现损坏、锈蚀、断裂等时,应进行维修或更换。修缮后的楼梯踏步和扶手应安全稳固、构件完备、外观整洁,应符合现行国家标准《民用建筑设计统一标准》(GB 50352)的规定;并应增设适老化无障碍通道和适老化扶手。
5.1.12住宅楼公共部位窗户有破损的应及时更换,并应符合建筑节能要求。5.1.13 楼道内墙面与顶棚应平整洁净,侧墙宜做耐污墙裙。楼道内灯具设置应符合现行国家标准《建筑照明设计标准》(GB 50034)的规定。
5.1.14 屋面防雷接地设施有锈蚀、破损等不满足国家相关技术标准要求时,应进行修复。
5.1.15 屋顶防水和坡屋顶坡面出现破损的应修复,建筑屋面防水材料和保温超过合理使用年限的需要更换修复的,对于屋面保温宜优先采用正置式屋面保温,并宜同步加装太阳能光伏系统。确定建筑屋面加装太阳能光伏系统前,应由专业检测鉴定机构对房屋屋面结构进行安全性鉴定。光伏系统组件支架与主体结构应可靠连接,并应满足现行北京市地方标准《建筑太阳能光伏系统安装与验收规程》(DB11/T 1008)的要求。
5.2 供水与排水
5.2.1 室外供水管网存在以下情形时,应进行改造、修复或更换:1 给水管材、设备不符合《室外给水设计标准》(GB 50013-2018)、《关于在住宅建设中淘汰落后产品的通知》(建设部〔1999〕295 号)等现行标准和相关政策要求的; 2 给水管道使用年限较长,存在跑、冒、滴、漏现象和管道、阀门等设施老化锈蚀严重的。
5.2.2 对于未接入市政管网和未实行“一户一表”以及采用自备井供水的,应按照市政供水管理相关要求进行改造。
5.2.3 建设标准低、使用时间长、堵塞破损的排水管道及附属设施,应进行局部维修或整体更换,并接入市政排水管网。
5.2.4小区排水系统存在雨污混、错接情况的,必须进行改造,并应满足下列要求:1 楼内生活排水不得排入雨水系统,建筑屋面排水不得排入生活排水系统;2 室外生活排水不得排入小区雨水管网,小区雨水不得排入小区污水管网。
5.2.5 小区室内外给排水管网系统使用的管材管件应满足下列要求:
1 室内给水管网系统宜选用卫生环保、不结垢耐腐蚀、安装连接方便可靠且使用寿命长的管材,可采用不锈钢管、铜管、塑料管或塑料金属复合管。高层建筑给水立管宜选用金属管。塑料管之间连接宜采用热熔连接或电熔连接,塑料管与金属管或塑料金属复合管之间宜采用专用管件连接。
2 室外给水管网系统应根据设计使用条件选用管材,宜使用球墨铸铁管或塑料管,塑料管之间连接宜采用热熔连接或电熔连接,管材管件及其连接系统的公称压力或允许工作压力应符合相关国家标准要求 。
3 室外排水管网系统,宜采用埋地排水塑料管和塑料排水检查井。检查井内应设置防坠网。
5.2.6 雨水控制利用宜与海绵城市建设相结合、整体实施,或采用海绵城市相关技术,提高小区的雨水积存和蓄滞能力。
5.2.7 地下室车道地面出入口应设置防止雨水进入的截水和挡水设施。
5.3 供电
5.3.1 供配电改造前应对原有建筑电气系统现场勘察,对于不满足正常使用或增设电梯等需要时应考虑增容,对于未实行“一户一表”的,应进行改造。并应根据用电负荷和使用要求进行设计。对于线路老化出现安全隐患的,应更换线路。
5.3.2 现有架空敷设的低压电缆应进行规范梳理,条件许可时宜采用穿管埋地敷设的方式进行改造,电缆与电缆、管道、道路、建(构)筑物之间允许最小距离应参照《电力工程电缆设计标准》(GB 50217)的相关规定。
5.4 弱电线规整及光纤入户5.4.1 小区内(含楼道内外)明设的通信光缆、有线电视等线路应进行规范梳理。室外管线有条件的应全部埋地敷设。
5.4.2小区通信设施改造应避免重复建设,宜采用光纤入户的接入方式进行改造。
5.4.3 小区通信网络应满足居民日常生活及智慧小区应用需求,并预留新一代业务发展的容量,以满足小区未来网络升级及5G建设需求。
5.4.4 通信设施改造应参照现行国家标准《住宅区和住宅建筑光纤到户通信设施工程设计规范》(GB 50846),按照《住宅区和住宅建筑光纤到户通信设施工程施工及验收规范》(GB 50847)的规定。
5.5 燃气与供热
5.5.1 对于具备接入市政燃气管网的老旧小区,应进行加装改造。小区燃气管道、管件、调压设施等有严重腐蚀、损坏失效等存在严重安全隐患或超过合理使用年限的,应进行维修或更换。管道、管件、调压设施应符合国家现行相关标准的规定。对已设置的调压箱、立管等未做保护措施的,应设置防冲撞栏等设施加以保护。
5.5.2 燃气设施改造应参照现行国家标准《城镇燃气设计规范》(GB 50028),按照现行行业标准《城镇燃气输配工程施工及验收规范》(CJJ 33)和现行地方标准《燃气输配工程设计施工验收技术规范》(DB11/T 302)的规定。
5.5.3 小区供热改造应与建筑节能改造相结合,应考虑供热系统整体性改造,采用集中供热系统的每栋房屋建筑热力入口处宜设置楼前热量表和根据实际情况采取分户计量及分户控制设备。
5.5.4小区燃气管道、管件、调压设施等有严重腐蚀、损坏失效等存在严重安全隐患或超过合理使用年限的,应进行维修或更换。管道、管件、调压设施应符合国家现行相关标准的规定。对已设置的调压箱、立管等未做保护措施的,应设置防冲撞栏等设施加以保护。5.5.5 供热管网改造应按照北京市现行地方标准《供热管网改造技术规程》(GB11/T1477)的规定,改造完成后,应检查调节、计量、控制等节能装置,并与户内供暖系统进行联合调试。
5.6 道路更新
5.6.1 小区道路改造应保留和利用有历史文化价值的街道,延续原有的城市肌理。小区内路网系统宜结合现状条件改造,并与城市道路交通系统及慢行系统有机衔接。
5.6.2 小区内道路应满足消防、救护等车辆通达要求,明确消防通道;受条件限制的小区,应保证小区消防通道红线宽度不小于4m。消防通道应按规定设置鲜明醒目的标志标线、警示牌等,并定期维护。
5.6.3 小区内道路出现破损、龟裂、坑槽、沉陷等问题,应按照现行国家标准《城镇道路养护技术规范》(CJJ 36)的要求进行评价,并根据评价结果采取相应的养护对策。
5.6.4小区内道路上井盖缺失、破损、井口下沉或者凸起超出误差范围、井口周边 路面龟裂破损、井墙损坏时,应及时维修、更换。井盖宜采取防盗、防坠落措施。
5.6.5 小区内道路改造应根据实际情况结合管线改造、海绵工程实施。道路横断面设计应优化道路横坡坡向、路面与道路绿化带及周边绿地的竖向关系,便于径流雨水汇入绿地。
5.7 环卫设施
5.7.1 小区环卫设施整治应布局合理,便于使用和清运。
5.7.2 对出现损坏破旧的垃圾转运站、垃圾收集点、公共厕所等,应进行改造。
5.7.3 应按垃圾分类要求设置垃圾收集点,服务半径不宜大于70m,并应符合《生活垃圾收集运输技术规程》(CJJ 205)和《居民家庭生活垃圾分类投放指引(2020年版)》、《居住小区生活垃圾分类投放收集指引(2020年版)》、《密封式清洁站新建改造提升技术指引(2020年版)》的规定。
5.7.4 小区应按照本地垃圾分类的要求配备垃圾分类收集容器并配置垃圾分类告示牌。
5.7.5 环卫设施改造应符合现行行业标准《生活垃圾收集站技术规范》(CJJ 179)、《城市环境卫生设施设置标准》(CJJ 27)、《城市公共厕所设计标准》(CJJ 14)和《环境卫生图形符号标准》(CJJ/T 125)的规定。
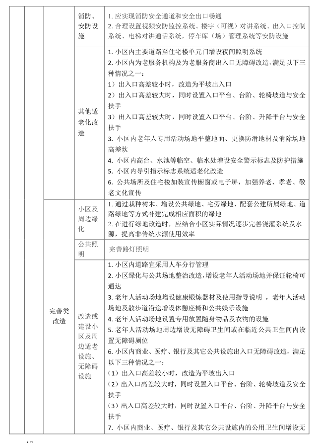
5.8 消防设施
5.8.1 小区应实现消防安全通道和安全出口畅通。
5.8.2 对穿过建筑物或进入建筑物内院的消防车通道,不应设置影响消防车通行和人员安全疏散的设施。采用封闭式管理的消防车通道出入口,应落实在紧急情况下立即打开的保障措施,确保不影响消防车通行。
5.8.3 应及时拆除、清理楼宇公共空间和疏散通道内的乱堆杂物及墙体违规附着物。
5.8.4 消防设施改造宜采用新技术、新材料、新产品,不应降低现状消防水平。
5.9 安防设施
5.9.1 宜结合小区基础设施条件合理设置视频安防监控系统、楼宇(可视)对讲系统、出入口控制系统、电梯对讲通话系统,停车库(场)管理系统等安防设施。
5.9.2 应在老年人及幼儿活动场所、物业服务用房、设备用房等公共设施安装安防设施。
5.9.3 小区应在下列位置安装视频监控设施:
1 小区主要交通通道(含消防通道)、主要出入口;
2 住宅楼室外停车场及出入口;
3 地下机动车库车流主干道、交叉口、出入口;4 安防中心控制室等。
5.9.4 小区出入口、楼栋出入口、地下车库出入口等位置宜按照要求设置出入口控制设备。出入口控制系统必须满足紧急逃生时人员疏散的相关要求。当发生火灾或需紧急疏散时,人员应能迅速安全通过。
5.9.5 电梯对讲通话系统应安装易于识别和触及的报警装置。
6完善类改造
6.1 绿化
6.1.1 小区宜根据现状进行绿地改造,采用集中与分散、大小相结合的布局方式,鼓励通过栽种树木、增设公共绿地、宅旁绿地、配套公建所属绿地、道路绿地等方式补建完成相应面积的绿地。可采用棚架绿化、栽植攀援植物等立体绿化形式平衡绿化总量,其面积的35%可折算为地面绿地面积。人均公共绿地面积在尊重居民意愿的基础上可适度放宽。
6.1.2 在进行绿地改造时,应结合小区实际情况逐步完善浇灌系统及水源,提高非传统水源使用效率。
6.1.3 应根据现状条件,结合建筑采光、季节变化,优化绿地空间布局,强化植物景观空间效果,改善居住景观环境,有条件的增设种植园。
6.1.4 小区绿化改造应选择本市适用的植物品种,合理保留和利用原有树木和绿地,对古树名木建档挂牌,明确保护要求和措施。
6.2 公共照明
6.2.1 应完善楼内公共区域照明和小区内车行道路、步行道路、公共场地等照明系统。宜采用分区、定时、感应等节能控制方式。
6.2.2小区内与城市道路相连的道路宜按机动车道路要求改造照明系统,兼顾行人交通需求,并应符合现行国家标准《城市道路照明设计标准》(CJJ 45)的规定。
6.2.3 小区内连接各建筑的道路宜按人行道路要求改造照明系统,兼顾机动车交通需求,并应符合现行国家标准《建筑照明设计标准》(GB 50034)的规定。
6.2.4 小区内及其附近道路的照明,应合理选择灯杆位置、光源、灯具及照明方式,在居住建筑窗户外表面产生的垂直面照度和灯具朝居室方向的发光强度最大允许值应符合现行行业标准《城市夜景照明设计规范》(JGJ/T 163)的规定,必要时应对灯具采取相应的遮光措施。
6.3 适老化及无障碍设施
6.3.1 应遵循易识别、易到达、无障碍、保安全的原则,对小区适老化及无障碍设施环境进行评估;应根据小区实际情况,对居民有改造需求的设施进行改造。
6.3.2 无障碍及适老化设施改造除基础类针对楼栋出入口、走廊等居住建筑公共部分改造外,绿地、道路等室外公共空间,以及停车场(库)、公共厕所等配套公共设施也应实施。改造宜参照现行《北京市居住区无障碍设计规程》(DB11/T 1222)与《既有住宅适老化改造设计指南》(京规自发〔2019〕336号),以及《关于老旧小区综合整治实施适老化改造和无障碍环境建设的指导意见》的相关要求。
6.3.3 应规范设置无障碍标志标识,并对无障碍设施及其标志标识进行保护、维修。
6.3.4 应结合老旧小区综合改造,统筹推进对符合条件的特殊困难老年人和残疾人家庭同步实施居家适老化改造。并将居家适老化改造与信息化、智能化居家社区养老服务相结合,可根据居民意愿设置家庭助老呼救等信息系统。
6.4 非机动车停车棚及充电设施
6.4.1 应结合老旧小区及周边交通条件合理布置非机动车辆停放点,对现有非机动停车场进行重新规划和改造,外围交通设施较为完备的老旧小区,可按下限配建非机动车设施。有条件的宜设置非机动车停车棚,根据居民需求及区域现状统筹规划,停车棚服务半径不应大于150m。
6.4.2 具备条件的小区,建设电动车集中停放和充电场所,做好消防安全管理,并应采取防雨、防雷、防火等安全防护措施,配备灭火器材。
6.4.3 新建车棚(库)不得影响周边居民住宅通风采光。宜采用轻型材质,外观简洁悦目,色彩与周边环境协调。
6.5 机动车停车位(场、库)
6.5.1 有条件的老旧小区应根据现状条件重新规划、建设停车位(场、库),鼓励有条件的老旧小区建设地下停车库、地上立体停车设施。
6.5.2 新设停车位不得占用消防通道及影响小区交通微循环,不应挤占步行空间及公共活动场所,有条件的宜进行生态化改造设计,实现绿地与停车相结合。
6.5.3 在满足老旧小区居民停车需求并征求居民意见的前提下,可面向社会增设共享车位。停车位应由业委会(居民)或委托物业统一进行管理。
6.5.4 新建停车位(场、库)应结合电动车辆发展的需求,预留充电设施安装条件,并同步改造或新建供电设施,充电桩停车位数量不宜少于车位总数的20%。
6.5.5 停车设施改造应符合现行国家标准《城市居住区规划设计标准》(GB 50180)、《建筑设计防火规范》(GB 50016)和现行行业标准《车库建筑设计规范》(JGJ 100)的相关规定。
6.6 物业服务用房
6.6.1 应结合小区实际,因地制宜合理配置物业服务用房。原规划建设的物业服务用房被挪作他用的,应回归物业服务用房用途。有条件的小区宜在小区范围内或居住场地出入口十五分钟步行范围内建设物业服务用房。
6.6.2 物业服务用房的设置应符合北京市物业管理条例的相关规定,规模应结合物业服务区域的总建筑面积和小区实际确定。6.6.3 可通过购置、改建、扩建小区闲置房屋,利用小区空闲地、拆违拆临腾挪用地新建物业服务用房,为小区居民提供物业、快递、购物等服务。6.6.4 物业服务用房的扩建与新建应符合现行国家标准《城市居住区规划设计标准》(GB 50180)、《民用建筑设计统一标准》(GB 50352)和《建筑结构可靠性设计统一标准》(GB 50068)等的规定。
6.7 室外健身设施及公共活动场地6.7.1 应坚持因地制宜、建管并重、服务群众的原则,建设室外健身设施和公共活动场地。
6.7.2 有条件的居住小区可结合五分钟生活圈居住区统筹设置室外综合健身场地(含老年户外活动场地)。小区内可设置儿童、老年人活动场地及室外健身器械。
6.7.3 公共活动场地宜结合附属绿地、室外健身设施等统筹设置,以提高公共空间的使用效率。
6.7.4 室外健身设施的建设安装与管理维护,应按照现行国家标准《室外健身器材的安全通用要求》(GB 19272)的规定执行。供老年人、儿童和残疾人等特殊群体使用的健身设施应设置护栏、柔软地垫、警示牌等安全设施,并应符合《无障碍设计规范》(GB 50763)的规定。
6.8 智能信包箱
6.8.1 应清理楼道内散乱的信报箱,安装智能信包箱。
6.8.2 老旧小区整治方案中宜为智能信包箱运营单位提供适合方便居民取件的场地。
6.8.3 根据小区的规模与人流量合理地选择智能信包箱快递设施。智能信包箱宜设置在人流出入便捷处,可结合物业管理设施或在小区内(如门卫、收发室、便利店)设置。老旧小区户数较少时,可考虑将临近小区连片集中设置信报箱。
6.9 文化休闲设施
6.9.1 文化休闲设施宜结合小区人口结构、数量确定设置规模。可结合五分钟生活圈居住区统筹设置文化活动站(含青少年活动站、老年活动站),配建标准应符合国家及北京市相关规定。
6.9.2 文化休闲设施可通过购置、置换、租赁、借用等方式进行设置。鼓励与社区党群服务中心、社区服务用房等设施联合建设。
6.9.3 文化休闲设施应综合考虑采光、通风、防火防灾及管理等要求,设置于方便到达、采光和通风条件较好、环境和景观较佳的位置。
6.10 加装电梯
6.10.1 多层住宅加装电梯的方案设计,应结合房屋建筑及环境实际,遵循功能合理、结构安全、对环境影响最小的原则,并应符合下列规定:
1 不应影响居住区道路通行(含消防救援)功能和安全疏散功能;
2 不应降低其相邻幼儿园、托儿所、老年人服务点、中小学房屋建筑的日照标准;3 应符合现行国家标准《建筑物防雷设计规范》(GB 50057)的规定。
6.10.2 加装电梯前应收集原楼房的勘察报告、竣工图纸等原始资料,当资料不全时,应进行补充检测。
6.10.3加装电梯改造时,应符合下列规定:
1 拟加装电梯的既有多层住宅应在正常使用条件处于安全稳定状态,加装电梯不应降低原结构的安全性能;
2 加装电梯需对原结构墙体作局部开洞处理时,开洞位置应设置在原结构外墙门窗洞口处,并应对原结构的相关部位进行承载能力验算,必要时尚应进行整体验算,根据计算分析结果采取相应的补强加固措施;
3 当加装部分结构与原结构采用脱开的形式时,除应进行地基承载力、地基变形验算外,还应进行结构整体抗倾覆验算,确保加装部分的结构安全和正常使用;
4 当加装部分结构与原结构采用连接的形式时,应遵循变形协调共同受力原则,从基础到上部结构均应采取可靠措施以加强原结构与新增结构的整体性连接,避免沉降差对结构的不利影响 。
6.10.4 加装电梯应执行《北京市既有多层建筑加装电梯工程技术导则(试行)》(京建发〔2020〕184号)的规定。
6.11 屋面平改坡
6.11.1 建筑屋面平改坡改造时,应根据房屋的具体情况,合理选择坡屋面的结构型式,采用轻质高强材料,新旧构件间应有可靠连接,新增结构应满足抗震、抗风、抗雪承载力要求;并宜同步加装太阳能光伏系统。
6.11.2 建筑屋面平改坡改造的做法可参照《平屋面改坡屋面建筑构造》(03J203),并应符合下列要求:
1 根据原屋顶情况及周围环境选择坡屋面形式及坡度,确保其保温隔热效果和结构安全性;
2 坡屋面屋脊四周均应设置避雷带,新增避雷带应与原避雷系统可靠焊接;
3 新产生的坡顶下空间严禁堆物和另作它用。
6.11.3 确定建筑屋面平改坡改造设计方案前,应由专业检测鉴定机构对房屋结构进行安全性和抗震能力鉴定。
6.12 室内给水排水与供热管道
6.12.1 室内给水排水管道与供热管道存在以下情形时,应进行改造、修复或更换:
1 室内给水管材不符合国家卫生标准和相关政策要求的;
2 室内给水排水与供热管道使用年限较长,存在跑、冒、滴、漏现象和阀门锈蚀、漏水的。
6.12.2 室内给水排水管道与供热管道的更换涉及到同一单元住户,应发挥业主、业主委员会(物业管理委员会)的作用,在协调一致的情况下实施。
6.12.3 高 结合小区实际,通过新建、改建或扩建方式增设社区服务与党群服务中心(站),满足社区管理服务需求。社区服务站应结合五分钟生活圈居住区统筹设置,服务半径不宜大于300m。
7.1.2 社区服务用房(站)的建设规模应以社区常住人口数量为基本依据进行设计,设置在交通便利、方便居民出入、便于服务辖区居民的地段,并符合无障碍要求。
7.1.3 社区服务用房(站)宜与社区卫生、文化、教育、体育健身、老年人日间照料等统筹建设,发挥社区综合服务效益。
7.1.4 社区党群服务中心(站)宜与居委会办公室、图书阅览室等联合建设。
7.2 养老服务设施
7 .2.1应充分考虑周边社区养老需求,健全养老服务设施。有条件的布局区域性居家养老服务中心,包括餐饮、文娱、健身、医疗保健等,服务半径不宜大于1000m。具备条件的小区可结合五分钟生活圈统筹设置老年人日间照料中心或养老驿站,建筑面积不宜小于350m²,为生活不能完全自理的老年人提供膳食供应、保健康复、交通接送等日间服务。
7.2.2 养老服务设施应设置在市政设施条件较好、位置适中、方便居民特别是老年人进出的地段,宜靠近广场、公园、绿地等公共活动空间;与社区卫生、文教、体育健身、残疾人康复、公共服务中心、社区活动中心等服务设施集中或邻近设置,以提高设施利用效率。
7.2.3 老年人健身和娱乐活动场地应采光、通风良好,避免烈日暴晒和寒风侵袭。
7.2.4 应鼓励通过购置、置换、租赁闲置房屋,引入专业化、连锁化养老服务机构。
7.3 托育设施
7.3.1 应按照普惠优先、安全健康、属地管理、分类指导的原则,综合考虑适龄儿童人口与居民需求,科学规划,合理布局,健全托育设施。
7.3.2 可结合五分钟生活圈居住区统筹设置幼儿园。可结合社区综合服务站、社区卫生服务站等建设托儿所等婴幼儿照护服务设施。
7.3.3 托育设施应选择在自然条件良好、交通便利、阳光充足、便于接送的地段。
7.3.4 鼓励通过购置、置换、租赁闲置房屋,引入专业化、连锁化托育机构。
7.4 医疗卫生设施
7.4.1 小区医疗卫生设施设置应考虑提升应对自然灾害和卫生防疫的能力,并做到规模适宜、功能适用、装备适度、经济合理、安全卫生。应充分利用现有卫生资源,避免重复建设或过于集中。
7.4.2 在人口较多、服务半径较大、社区卫生服务中心难以覆盖的小区,有条件的小区可结合需求适当增设社区卫生服务站。社区卫生服务站建筑面积不宜小于120 m²。
7.4.3 社区卫生服务中心(站)宜与药店、托老所综合设置,并安排在建筑首层,有独立出入口。不宜与菜市场、学校、幼儿园、公共娱乐场所、消防站、垃圾转运站等设施毗邻设置。
7.5 便民市场、便利店
7.5.1 宜按照小区商业网点的实际,充分考虑周边设施,结合住户需求,设置便民市场、便利店。菜市场或生鲜超市应结合十分钟生活圈居住区统筹设置,菜市场建筑面积不宜小于200㎡,生鲜超市建筑面积不宜小于500㎡。受条件约束的老旧小区可建设便利店(菜店、日杂等),提供相应服务。
7.5.2 便民市场、便利店的设置应便于社区居民的消费,与银行、邮局等其他公共服务设施相协调,因地制宜配建停车场、货物装运通道等设施。
7.6 家政服务网点
7.6.1 应结合小区内社区服务设施(场地)实际情况设置家政服务网点。家政服务网点应管理有序、运营高效。
7.6.2 家政服务网点应具备可保障经营需要的固定的、合法的经营场地。网点办公场所应布局合理,具备业务接待场地、培训场地和休息场地。
7.7 社区食堂
7.7.1 应根据小区的实际及五分钟生活圈居住区统筹设置社区食堂,可与小区其他服务设施合建,为小区居民特别是老年人提供助餐服务。有条件的小区内可设置长者饭堂。对于条件有限的小区,可与周边小区共享厨房,仅在小区内设置配送点,或与周边小区共享饭堂,但辐射范围不宜大于300m。
7.7.2 社区食堂应设置在老年人口相对密集、方便老年人出行的地上一层或二层。
7.7.3 社区食堂应满足无障碍设计要求,配备消防及应急用品,做好安防和消防措施。
7.7.4 可通过改造提升原有食堂、新建中央厨房、社区老年食堂、社区助餐服务点,以及集中配餐、送餐入户等模式,为社区居民提供多样化服务。
7.8 信息发布设施
7.8.1 应在小区主入口设置信息发布和宣传栏设施,有条件的小区宜设置信息发布屏。
7.8.2 信息发布设施应安全可靠,科学设置,合理利用空间资源,与户外视觉环境相协调 。
7.8.3 信息发布设施的设置应经济实用,宜与户外广告等设施统一规划,避免重复建设。
7.9 智慧小区
7.9.1 有条件的小区应充分应用现代信息技术整合小区资源,按照前瞻性、可操作性、可扩展性的原则建设智慧小区。
7.9.2 智慧小区设计应充分考虑小区居民的年龄结构、生活特点、实际需求等,提升小区住户的安全性、便利性。
7.9.3 物业服务企业应综合利用互联网、移动终端、视频监控等信息化手段,对小区人员、车辆、建筑、设备等进行数字化管理,实现设施运行、维修管理、公共秩序维护、房屋信息管理、环境管理等信息化,提高物业管理水平。
7.9.4 宜建设社区生活服务平台,可与公共服务平台对接,按需开展交互协同,满足居民资源共享、邻里互助、公共服务等需求。
7.9.5 鼓励发展社区“互联网+医疗健康”模式,利用APP、小程序等信息化多种措施,加强发生重大公共卫生事件时的小区管理。
7.10 小区特色风貌
7.10.1 挖掘小区历史文化、自然环境等方面的个性特色资源,在完成老旧小区基础设施整治与完善的前提下,进一步打造内涵丰富、各具特色的小区风貌。
7.10.2 老旧小区整治应当符合地域文化特色、地域建筑风貌,并与北京市整体风貌分区相协调。房屋建筑立面整治应按照风貌保护要求进行,小区公共空间及公共设施综合整治应保留小区原有的建筑特色与生活氛围,道路优化时应尽可能保留街区道路格局和路面材质,从而保持居民对环境认知的延续性。
7.10.3 依据小区人文历史,制作文化长廊、社区历史与文化展示墙等。
7.10.4 小区入口处应增设总平面示意图、房屋引导牌、道路引导指示牌等标识,完善小区服务管理的标识系统。小区、楼、单元、门牌等相关标识宜结合小区整体改造,具有一定辨识度、文化特色。
7.10.5 小区主次入口、单元组团入口、活动广场周边以及其他重要场所绿地宜结合小区特色进行提升改造,丰富植物品种、色彩与层次。宜在小区内建设尺度适宜的特色风貌主题公园、绿化景观和雕塑等。可结合场地规模和居民需求合理布置廊架、凉亭、座椅等景观小品,色彩、比例、形式上应与小区整体风格相呼应。
7.10.6 小区围墙宜通过改变其造型、色彩及材质与周围环境相结合形成特色景观空间。
7.10.7 历史建筑综合整治应落实国家及北京市历史建筑保护修缮相关要求。
8设计和施工安全与质量验收
8.1改造方案设计
8.1.1 设计单位应在设计前进行现场踏勘,重点开展入户调查,全面掌握改造房屋结构、室内外管线布置等现状,并应根据小区综合整治的特点和实际情况、居民诉求等进行综合整治方案设计。综合整治方案设计应包括项目基本情况、现状调研与初步评估、改造与扩建内容和外墙防水、外墙保温施工、上下水改造专项设计等施工图文件、工程量清单、投资概算等内容。
8.1.2 综合改造方案设计成果应包括:设计总说明、建筑总平面图、室外管线综合图、室外照明总平面图、绿化景观总平面图、改造重点区域建筑平面图及必要的立面图和效果图等。并应符合《建筑工程设计文件编制深度的规定》的规定。
8.1.3 综合改造方案设计应符合国家和北京市有关规定,综合改造方案应采取在小区显著位置公示等方式征求居民意见,并根据居民意见进行必要的修改。
8.1.4 综合改造新增的设施、管线等设计,应满足防火、防爆等安全距离的要求。
8.1.5小区内新建、改扩建社区服务设施等设计,原则上应符合相关设计规范要求,因周边条件限制,其与周边建筑的日照、建筑退界和间距达不到规范要求的,在满足消防等安全要求并公示征询居民意见后,可按不低于现状水平控制。
8.1.6 应保护和利用具有历史价值的优秀建筑、古树名木、街巷道路和特色景观等。涉及历史文化街区、文物保护单位及历史建筑的老旧小区改造应符合现行国家标准《历史文化名城保护规划标准》(GB/T 50357)及北京市有关历史文化街区管理的规定。
8.1.7 应选择经济和技术上可行的综合改造方式,充分利用健康、节能、节水、节材等绿色低碳环保技术。鼓励老旧小区综合改造按照《既有建筑绿色改造评价标准》(GB/T 51141)选用绿色建筑适宜技术。
8.1.8 老旧小区的结构加固、阳台板更换、厨卫改造与装修、管道更新等宜采用装配式建筑技术。
8.2 施工安全与环境保护
8.2.1施工单位在工程施工中,应区分作业区、危险区和工程相邻影响区,应设置安全警示和引导标志,并做好安全防护措施。
8.2.2 施工单位对屋面防水施工,应制定防止降雨渗漏的预案,并应关注北京市气象台的中期和近期天气预报,及时实施防止降雨渗漏的措施。
8.2.3 屋面平改坡施工中拆下的装饰材料与设备配件,应分类规整地堆放在房屋的适当部位,不得随意堆积在楼板和屋面上,施工材料与施工机械设备等荷载堆放不得超过其结构的使用荷载,确保房屋结构在建筑施工过程中的安全。
8.2.4 房屋建筑立面改造施工过程中,应有可靠的安全措施,特别应加强更换外窗防盗和单元门出入口的安全防护;对于施工所搭设的安全支护体系和工作平台,应定期进行安全检查并确认其牢固性,确保居民出行安全和住家安全。
8.2.5 施工单位应遵守有关环境保护的法律法规和综合考虑老旧小区所处位置、交通条件、居民出行等情况,实施科学组织施工,推行绿色施工、文明施工,并应符合下列规定:
1 施工现场要严格执行安全生产、扬尘污染防治、消防安全等要求;
2 施工现场要按要求设置围档,悬挂标识牌;
3 严格按照国家标准控制施工噪音,噪音大的工程应避免夜间和休息日、节假日施工,除入户施工需要与住户协调施工时间外,一般施工时间宜为上午8:00-12:00、下午2:00-6:00;
4 施工过程中要定期洒水,容易产生粉尘的建筑材料运输车辆应封闭良好,加强扬尘控制;
5 按照先地下后地上的原则,统筹安排施工,避免反复开挖路面;
6 施工完成后要及时清运建筑垃圾和剩余建筑材料,移除施工暂设和建筑施工机械。
8.2.6 施工现场应严禁烟火,安全用电,且必须配备消防器材,现场如需要动火应事先申请,经批准按规定用火。
8.2.7 施工单位施工期间的卫生防疫要求应符合市、区当时实施的有关规定。
8.3 施工质量控制
8.3.1 施工单位应进行施工过程的质量控制,监理单位(建设单位)应按照现行国家标准《建筑工程施工质量验收统一标准》(GB 50300)等专业施工质量验收标准和现行北京市地方标准《房屋建筑修缮工程定案和施工质量验收规程》(DB11/ 509)的规定进行分项、分部工程和单位工程的质量验收。
8.3.2 老旧小区综合改造项目施工前应由实施主体组织设计、施工、监理等相关单位进行整治方案设计交底。
8.3.3 施工单位应在老旧小区综合改造项目的前期进行现场踏勘,并应根据老旧小区改造工程特点、综合整治设计以及合同约定,编制施工组织设计、施工方案和专项施工方案。
8.3.4 房屋建筑结构加固与节能改造和小区市政基础设施、配套公共设施改造涉及的建筑材料、建筑构配件和设备、预拌混凝土、混凝土预制构件及有关专业工程材料,应按有关专业标准的规定进行进场验收
8.3.5 各区质量安全监督机构要加大对老旧小区改造项目的质量安全监管力度,定期开展工程质量安全检查,督促参建单位落实工程质量安全主体责任。
8.4 施工质量验收
8.4.1 老旧小区综合改造项目工程施工质量验收,应按检验批、分项工程、分部(子分部)工程和单位(子单位)工程进行验收。单位工程的划分可按房屋建筑本体和室外设施和附属建筑及室外环境划分。子单位工程的划分应符合《建筑工程施工质量验收统一标准》(GB 50300)的规定。
8.4.2 老旧小区综合改造项目工程施工质量验收合格标准、质量验收程序、组织和验收不合格的处理应执行现行国家标准《建筑工程施工质量验收统一标准》(GB 50300)和有关专业施工质量验收标准的规定;小区居民委员会、业主委员会(物业管理委员会)和物业服务企业宜参与老旧小区综合整治的单位工程与子单位工程的施工质量验收。
8.4.3 老旧小区综合改造项目单位(子单位)工程的施工验收,除应提交国家标准《建筑工程施工质量验收统一标准》(GB 50300)规定的文件外,尚应提交下列文件:
1 老旧小区调查与初步评估表;
2 房屋建筑鉴定、节能诊断与节能改造效果和小区市政配套设施等专项评估报告;
3 老旧小区综合整治居民意愿调查表;
4 子单位工程整治前后对比照片。
原文链接:https://mp.weixin.qq.com/s/eGrmp5xL5Mjd1PLXeWXr7g